Batterierecycling: Alles über das Recycling von Stromspeichern
Batterierecycling ist ein Thema, das immer mehr an Bedeutung gewinnt. Mit der wachsenden Popularität von Stromspeichern und anderen Geräten, die Lithium-Ionen-Batterien verwenden, ist es wichtig zu verstehen, wie diese Batterien recycelt werden können. In diesem Artikel erfahren Sie alles über Stromspeicher und das Recycling von Lithium-Ionen-Batterien.
Inhalt – Auf einen Blick
+ −Was ist Batterierecycling und warum ist es wichtig?
Batterierecycling bezieht sich auf den Prozess der Wiederaufbereitung von Batterien, insbesondere von Lithium-Ionen-Batterien. Dabei werden, je nach verwendetem Typ, wertvolle Materialien wie Lithium, Kobalt und Nickel zurückgewonnen, um die Umweltauswirkungen des Abbaus neuer Rohstoffe zu verringern und die Verfügbarkeit dieser Materialien zu sichern. Gleichzeitig hilft es, schädliche Chemikalien wie Quecksilber, Blei und Cadmium, die in Batterien enthalten sein können, sicher zu entfernen und umweltgerecht zu entsorgen. Dies verhindert, dass diese Giftstoffe in die Umwelt gelangen.
Das Recycling ist ein komplexer Prozess, der spezialisierte Einrichtungen erfordert und verschiedene Schritte wie Sammlung, Transport, Entladung, Demontage und Materialtrennung umfasst. Auf diese Weise können wertvolle Ressourcen geschont und die Umwelt geschützt werden.
Das Batterierecycling ist aus mehreren Gründen wichtig: Es trägt zur Reduzierung von Umweltbelastungen bei, indem es die Freisetzung schädlicher Stoffe verhindert und den Abbau neuer Rohstoffe minimiert. Darüber hinaus hat es wirtschaftliche Vorteile, da recycelte Materialien wiederverwendet werden können, was Kosteneinsparungen und neue Geschäftsmöglichkeiten schafft. Insgesamt unterstützt Batterierecycling den Übergang zu einer nachhaltigeren und umweltfreundlicheren Gesellschaft.
Arten von Batterien und ihre Komponenten
Es gibt verschiedene Arten von Batterien, die in verschiedenen Geräten und Anwendungen verwendet werden. Zu den gängigsten Arten von Batterien gehören:
Lithium-Ionen-Batterien: Diese Art von Batterien wird in vielen elektronischen Geräten wie Mobiltelefonen, Laptops und Elektrofahrzeugen verwendet. Ebenfalls nutzen wir Lithium-Ionen für unsere Stromspeicher. Sie zeichnen sich durch hohe Energiedichte und lange Lebensdauer aus.
Blei-Säure-Batterien: Diese Batterien werden häufig in Fahrzeugen und als Backup-Stromversorgung in Notfällen eingesetzt. Sie enthalten Bleiplatten und Schwefelsäure.
Nickel-Metallhydrid-Batterien: Diese Batterien werden häufig in tragbaren Elektronikgeräten wie Kameras und Fernbedienungen verwendet. Sie enthalten Nickeloxidhydroxid und Metallhydrid.
Nickel-Cadmium-Batterien: Diese Batterien wurden früher häufig in tragbaren Elektronikgeräten verwendet, werden jedoch aufgrund ihrer schädlichen Auswirkungen auf die Umwelt zunehmend abgelöst. Sie enthalten Nickeloxidhydroxid und Cadmium.
Jede Art von Batterie hat unterschiedliche Komponenten und erfordert spezifische Recyclingverfahren. Beim Batterierecycling ist es wichtig, diese Unterschiede zu berücksichtigen und die richtigen Verfahren anzuwenden, um eine effiziente und umweltfreundliche Wiederverwertung zu gewährleisten.
Der Lebenszyklus von Lithium-Ionen-Batterien
Lithium-Ionen-Batterien sind eine der am häufigsten verwendeten Arten von Batterien, insbesondere in unseren Stromspeichern, aber auch in Elektrofahrzeugen, Elektrowerkzeugen, e-Bikes und Elektronikgeräten. Der Lebenszyklus einer Lithium-Ionen-Batterie umfasst verschiedene Phasen, von der Herstellung über die Nutzung bis hin zum Recycling. Hier sind die wichtigsten Phasen im Lebenszyklus einer Lithium-Ionen-Batterie:
- Herstellung: Bei der Herstellung von Lithium-Ionen-Batterien werden die verschiedenen Komponenten wie Elektroden, Separator und Elektrolyt hergestellt und zu einer funktionsfähigen Batterie zusammengebaut. Dieser Prozess erfordert den Einsatz von Rohstoffen wie Lithium und für einige Derivate auch Kobalt und Nickel.
- Nutzung: Die Batterie wird in unseren Stromspeichern verwendet und liefert die erforderliche Energie. Während der Nutzung verliert die Batterie allmählich ihre Kapazität und muss regelmäßig aufgeladen werden.
- Entsorgung/Recycling: Am Ende ihrer Lebensdauer wird die Batterie immer recycelt. D.h. die Batterie wird beim Fachbetrieb für Recycling demontiert, entladen und dann werden die wiederverwendbaren Materialien wie z.B. Lithium, Nickel oder Kobalt mittels verschiedener Verfahren extrahiert und können so einer Wiederverwendung zugeführt werden.
Die Nachhaltigkeit einer Lithium-Ionen-Batterie wird durch das Recycling verbessert indem wertvolle Materialien zurückgewonnen und wiederverwendet werden. Dies trägt zur Ressourcenschonung und Reduzierung der Umweltauswirkungen bei.
Probleme und Herausforderungen beim Batterierecycling
Obwohl das Batterierecycling viele Vorteile bietet, gibt es auch verschiedene Probleme und Herausforderungen, die bei diesem Prozess auftreten können. Hier sind einige der wichtigsten Probleme und Herausforderungen beim Batterierecycling:
Sicherheit: Batterien können gefährliche Chemikalien enthalten, die bei unsachgemäßer Handhabung oder Entsorgung zu Verletzungen oder Umweltschäden führen können. Es ist wichtig, dass Recyclinganlagen angemessene Sicherheitsvorkehrungen etablieren und einhalten, um Unfälle zu vermeiden und die Gesundheit von Arbeitern und der Umwelt zu schützen.
Sammlung und Transport: Die Sammlung und der Transport von Batterien können logistische Herausforderungen darstellen. Batterien müssen ordnungsgemäß gesammelt und transportiert werden, um sicherzustellen, dass sie nicht beschädigt werden und keine Gefahr für Menschen oder die Umwelt darstellen.
Demontage und Separation: Das Demontieren und Separieren von Batterien erfordert spezifische Kenntnisse und Einrichtungen. Batterien stehen unter Spannung und daher ist die Handhabung nur speziell ausgebildeten Fachkräften erlaubt. Ferner enthalten die Batterien verschiedene Komponenten und Materialien, die eine spezifische Handhabung erfordern, um deren Wiederverwertung zu ermöglichen.
Skalierbarkeit: Mit dem zunehmenden Einsatz von Batterien in verschiedenen Anwendungen ist es wichtig, dass das Batterierecycling skalierbar ist. Es müssen ausreichend Recyclingkapazitäten vorhanden sein, um die steigende Nachfrage nach Batterierecycling zu bewältigen.
Die Bewältigung dieser Probleme und Herausforderungen erfordert eine enge Zusammenarbeit zwischen Regierungen, Batterieunternehmen und Recyclinganlagen. Durch Investitionen in Forschung und Entwicklung können neue Technologien entwickelt werden, um den Batterierecyclingprozess weiter zu verbessern und effizienter zu gestalten.
Vorteile des Lithium-Ionen-Recyclings
Das Recycling von Lithium-Ionen-Batterien bietet verschiedene Vorteile, sowohl ökologisch als auch wirtschaftlich. Hier sind einige der wichtigsten Vorteile des Lithium-Ionen-Recyclings:
Ressourcenschonung: Lithium, Kobalt und Nickel sind wertvolle Materialien, die in Lithium-Ionen-Batterien enthalten sind. Durch das Recycling können diese Materialien zurückgewonnen und wiederverwendet werden, anstatt neue Rohstoffe unter teils hohem energetischen Aufwand abzubauen. Dies trägt zur Ressourcenschonung bei und verringert den Bedarf an Bergbauaktivitäten.
Reduzierung der Umweltauswirkungen: Lithium-Ionen-Batterien enthalten schädliche Chemikalien wie z.B. Ethylcarbonate, Diethylcarbonate, Lithium, Kobalt und Nickel, die bei unsachgemäßer Entsorgung in die Umwelt gelangen können. Durch das Recycling werden diese gefährlichen Substanzen sicher entfernt und entsorgt, und schonen so die Umwelt.
Förderung einer nachhaltigen Gesellschaft: Das Lithium-Ionen-Recycling ist ein wichtiger Schritt zur Förderung einer nachhaltigen und umweltfreundlichen Gesellschaft. Indem wir unsere Batterien recyceln, können wir dazu beitragen, die natürlichen Ressourcen zu schonen und die Umweltbelastung zu verringern.
Das Lithium-Ionen-Recycling hat das Potenzial, die Umweltauswirkungen von Batterien zu verringern und wertvolle Ressourcen zu sparen. Es ist wichtig, dass wir das Recycling von Lithium-Ionen-Batterien unterstützen und sicherstellen, dass wir unsere Batterien ordnungsgemäß entsorgen, um von diesen Vorteilen zu profitieren.
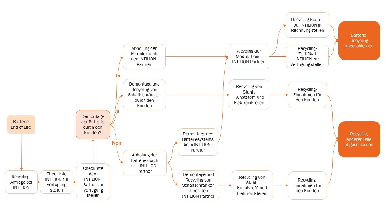
Der Batterierecyclingprozess bei INTILION
Der Batterierecyclingprozess der Stromspeicher beinhaltet verschiedene Schritte, um Batterien zu sammeln, zu demontieren und die wertvollen Materialien zurückzugewinnen. Hier ist ein Überblick über den Batterierecyclingprozess:
- Demontagetermin anfragen (ca. sechs Monate vor Ende der Betriebszeit).
- Wir erstellen ein individuelles Konzept zur Demontage und fachgerechte Entsorgung der Anlage (u.a. Demontage der Einzelkomponenten sowie Transport zum Entsorgungsdienstleister.
- Optionale Zusatzleistungen: Entfernen von Fundamenten, Rückbau weiterer Anlageeinrichtungen bis hin zur Renaturierung gemäß ehemaliger Baugenehmigungsauflagen.
- Wir stellen im Anschluss alle erforderlichen Entsorgungsnachweise gemäß Batteriegesetz (BattG) aus.
Batterierecyclingprozess bei INTILION
Der Batterierecyclingprozess erfordert spezialisierte Einrichtungen und Fachkenntnisse. Es ist wichtig, dass der Prozess effizient und umweltfreundlich durchgeführt wird, um die bestmöglichen Ergebnisse zu erzielen.
Ist der Batteriespeicher von einem anderen Anbieter? Wir kümmern uns auch hier um die ganzheitliche und fachgerechte Entsorgung.
Rechtliche Vorschriften und Richtlinien für das Batterierecycling
Das Batterierecycling unterliegt verschiedenen rechtlichen Vorschriften und Richtlinien, um die Sicherheit von Menschen und die Umwelt zu gewährleisten. Hier sind einige der wichtigsten rechtlichen Vorschriften und Richtlinien im Zusammenhang mit dem Batterierecycling:
Europäische Richtlinie über Batterien und Akkumulatoren (EU-BattVO 2023/1542): Diese Richtlinie legt Mindestanforderungen für das Inverkehrbringen und die Entsorgung von Batterien fest. Sie enthält auch Bestimmungen zur Sammlung, dem Recycling und der Wiederverwendung von Batterien.
Gefahrgutvorschriften: Batterien werden oft als Gefahrgut eingestuft und unterliegen spezifischen Vorschriften für den Transport und die Lagerung. Diese Vorschriften sollen sicherstellen, dass Batterien sicher gehandhabt werden und keine Gefahr für Menschen oder die Umwelt darstellen.
Abfallgesetze und -vorschriften: Das Batterierecycling unterliegt den geltenden Abfallgesetzen und -vorschriften in verschiedenen Ländern. Diese Gesetze regeln die Entsorgung von Batterien und legen fest, wer für die Sammlung, den Transport und das Recycling von Batterien verantwortlich ist.
Es ist wichtig, dass Unternehmen und Organisationen, die Batterien recyceln, die geltenden rechtlichen Vorschriften und Richtlinien einhalten, um sicherzustellen, dass der Recyclingprozess sicher und umweltfreundlich durchgeführt wird.
Unternehmen und Organisationen, die am Batterierecycling beteiligt sind
Das Batterierecycling ist ein komplexer Prozess, der die Zusammenarbeit verschiedener Unternehmen und Organisationen erfordert. Hier sind einige der Unternehmen und Organisationen, die am Batterierecycling beteiligt sind:
Recyclingunternehmen: Es gibt spezialisierte Recyclingunternehmen, die sich auf das Batterierecycling spezialisiert haben. Diese Unternehmen verfügen über die erforderlichen Einrichtungen und Fachkenntnisse, um Batterien sicher zu demontieren und die wertvollen Materialien zurückzugewinnen.
Hersteller von Batterien: Hersteller von Batterien spielen eine wichtige Rolle beim Batterierecycling. Sie können Maßnahmen ergreifen, um sicherzustellen, dass ihre Batterien leicht recycelbar sind und dass Recyclingprogramme für ihre Batterien verfügbar sind.
Regierungen und Behörden: Regierungen und Behörden spielen eine wichtige Rolle bei der Festlegung von Vorschriften und Richtlinien für das Batterierecycling. Sie können Regularien zur Förderung des Batterierecyclings initiieren und finanzielle Unterstützung bereitstellen.
Die Zusammenarbeit zwischen diesen verschiedenen Akteuren ist entscheidend, um das Batterierecycling effizient und erfolgreich umzusetzen.
Fazit und Ausblick auf die Zukunft des Batterierecyclings
Das Batterierecycling spielt eine wichtige Rolle bei der Reduzierung der Umweltauswirkungen von Batterien und der Ressourcenschonung. Durch das Recycling von Batterien können wertvolle Materialien zurückgewonnen und wiederverwendet werden, anstatt sie einfach wegzuwerfen. Dies trägt zur Schonung natürlicher Ressourcen bei und verringert den Bedarf an Bergbauaktivitäten.
Obwohl das Batterierecycling viele Vorteile bietet, gibt es auch verschiedene Probleme und Herausforderungen, die bewältigt werden müssen. Die Sicherheit, die Sammlung und der Transport von Batterien sind wichtige Aspekte des Recyclingprozesses, die sorgfältig behandelt werden müssen.
Die rechtlichen Vorschriften und Richtlinien für das Batterierecycling spielen ebenfalls eine wichtige Rolle. Es ist wichtig, dass Unternehmen und Organisationen die geltenden Vorschriften einhalten, um sicherzustellen, dass der Recyclingprozess sicher und umweltfreundlich durchgeführt wird.
Die Zukunft des Batterierecyclings sieht vielversprechend aus. Mit dem zunehmenden Einsatz von Batterien in verschiedenen Anwendungen wird die Nachfrage nach Batterierecycling voraussichtlich weiter steigen und es gibt eine wachsende Anzahl an Batterie-Recycling-Unternehmen. Durch Investitionen in Forschung und Entwicklung können neue optimierte Technologien entwickelt werden, die den Recyclingprozess verbessern und effizienter machen.
Insgesamt ist das Batterierecycling ein wichtiger Schritt zur Förderung einer nachhaltigen und umweltfreundlichen Gesellschaft. Indem wir unsere Batterien recyceln, können wir dazu beitragen, die natürlichen Ressourcen zu schonen, die Umweltbelastung zu verringern und wertvolle Materialien zurückzugewinnen. Es liegt in unserer Verantwortung, das Batterierecycling zu unterstützen und sicherzustellen, dass wir unsere Batterien ordnungsgemäß entsorgen.
